入境流动性计划

期间

最短期限:3 个月 | 最长期限:1 年

摄入量

进行中

林肯大学学院的入境交流项目为国际学生提供在马来西亚进行学术和文化体验的机会。该项目使来自世界各地的学生能够在林肯大学学院学习的同时,享受马来西亚充满活力的文化和蓬勃发展的学术氛围。

无论是短期学术访问还是完整的学期交换,我们都欢迎合作院校和非合作院校的学生参与。此外,我们还为入境交换学期项目提供灵活的学分转换方案。为了适应不断变化的全球形势,该项目包含线上、混合式和线下三种学习模式。

我们的流动机会包括:

短期学术访问:

  • 专为希望短期体验林肯大学学院学术课程的学生而设计,通常是一周至三个月。
  • 非常适合寻求短暂但沉浸式学术和文化体验的学生。

学期交换项目:

  • 学生可以在林肯大学学院学习一个学期(14周),参加常规的学术课程。
  • 该项目支持学分转回学生的原大学。

研究项目:

  • 学生可以在林肯大学学院教师的指导下参与短期或长期研究项目。
  • 非常适合研究生或希望在人工智能、多媒体、商业等前沿研究领域获得实践经验的人才。

实习项目:

  • 我们为在马来西亚获得实践行业经验的学生提供实习机会。
  • 实习机会涵盖商业、IT、数字媒体、医疗保健等多个领域,使学生能够提升专业技能。

资格要求: 要参加入境交流项目,学生必须符合以下条件:

  • 在自己的大学里积极参加全日制学习。
  • 在其所在院校完成至少一个学期的学习。
  • 遵守林肯大学学院的宗教制度,并承担课程期间产生的一切费用。
 
 

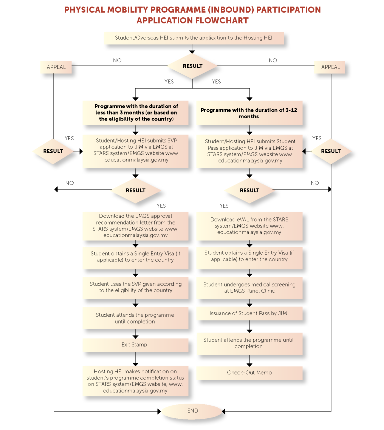
国际学生流动计划:申请流程

第一步:签署谅解备忘录

  • 林肯大学学院 (LUC) 与合作院校签署谅解备忘录 (MOA),正式建立学生流动计划。

步骤二:提交学生信息

  • 合作院校会向 LUC 发送一封推荐信以及有关参与该项目的学生的详细信息。

步骤 3:向 EMGS 提出申请

  • LUC向马来西亚教育全球服务(EMGS)提交申请,寻求对学生流动计划的正式批准。

第四步:开具发票

  • LUC 将向每位学生开具课程费用发票,详细列明付款金额和条款。

第五步:合作机构提交文件

  • 合作院校必须将每位学生的以下文件转发给LUC:
  • 付款凭证(交易单)
  • 学生护照扫描件(所有页面,包括封面)
  • 健康申报表
  • 白色背景的护照尺寸照片
  • 学生目前的学业记录(成绩和成绩单)

第六步:LUC签证处理

  • LUC 向马来西亚移民局申请学生签证,启动每位参与者的正式签证流程。

第七步:申请单次入境签证(SEV)

  • 收到签证批准函(VAL)后,每位学生都会从自己的祖国申请单次入境签证(SEV),并准备前往马来西亚。

第八步:抵达及体检

  • 学生抵达马来西亚后,将按照马来西亚的规定接受体检。体检合格后,移民局将签发签证,签证有效期与交流项目的批准期限一致。

步骤 9:项目参与

  • 学生将按照约定的时间表在林肯大学学院开始并完成他们的交换生项目。

第十步:签证关闭和退回

  • 完成课程后,每位学生必须通过LUC申请离境通知书以关闭签证。手续完成后,学生即可返回祖国。

常见问题解答

应用​

入站移动性包含哪些内容?

流动项目包括学分交换项目、研究项目、实习项目和访问项目。

您需要填写林肯大学学生流动计划申请表(点击此处),并连同所需文件清单一起发送至 mobility@lincolnuniversity.cn  。文件不全者将不予受理。

最短学习期限取决于所组织的课程,但最长为一(1)年。

你必须是你所在大学的在读全日制学生,有足够的资金支持此项目,并且必须遵守马来西亚政府/LUC的规章制度。

录取通知书的处理时间为申请表提交截止日期前三个月。

您可以放松休息,什么都不用做。一旦发出录用通知书,我们会通过电子邮件发送名单,届时您需要处理一些事项。在收到通知之前,请勿购买机票。

您必须将退学信发送至 registrar@testing.lincoln.edu.my 通知 LUC。退学信必须由您的原院校出具。

签证

学生应该在哪里申请流动签证?

学生在来马来西亚之前,必须通过所在大学向马来西亚大学委员会 (LUC) 申请签证批准函 (VAL)。对于停留时间超过一个月的学生,此项要求尤为严格。

不。即使某些国家的社交签证有效期超过一个月,也不建议将其用于学习目的。一旦马来西亚移民局发现,学生和LUC都可能被错误地指控滥用签证。

学生可访问EMGS网站(https://visa.educationmalaysia.gov.my/)查看相关指南和政策。此外,inso@testing.lincoln.edu.my会将学生签证申请用户指南与录取通知书一同通过电子邮件发送给学生。

学生需将EMGS和马来西亚移民局要求的资料以电子邮件形式发送
至inso@testing.lincoln.edu.my。国际学生办公室将作为第三方机构处理相关事宜。签证申请进度可在此处查询(https://visa.educationmalaysia.gov.my/emgs/application/searchForm/)。

学生必须在其本国的马来西亚大使馆申请单次入境签证(SEV)。对于无需SEV的国家,学生可以使用VAL(旅行签证)入境马来西亚。请咨询您所在国家的马来西亚大使馆,确认您是否需要申请SEV。此外,您只有在VAL申请可以下载后才能购买机票。

Student are not allowed to enter Malaysia during the VAL is progress for any occasion. Once you have entered Malaysia during that time, your VAL application will be rejected by the Malaysia Immigration. To resume the application, student need to prepared the appeal letter and proof of exit stamp from Malaysia and enter stamp of your country.

学生通行证

学生需要办理学生通行证吗?

学生准证是多次入境签证,允许您在马来西亚居留,以便在认可的院校学习认可的课程。

学生需要通过LUC的INSO办公室申请。INSO将通过电子邮件和简短的说明,告知学生准证申请所需的材料。

学生应在菲律宾的第一天就开始申请学生准证。 学生只有自其之日起30天的时间来准备并提交学生准证申请材料。

如果您在截止日期后几天或更晚提交申请,由于学生准证办理时间不足,您将被收取特殊准证费用。此费用须由学生自行承担。

以下是必须提交的文件:
1. 录取通知书;
2. 护照;
3. 签证批准函;
4. 保险单;5. 体检结果

学生签证申请流程可能需要两到三周时间,从提交申请到签证处办理完成。在此期间,学生将收到一份暂缓签发通知书,护照将被收走办理学生签证。建议学生在此期间不要远离贡巴克,以免日后出现问题。

不。

完成课程

学期结束前应该做什么?

学生收到期末考试安排后,即可预订回国机票。之后,学生需要提交护照和相关文件以注销签证。签证注销可能需要两周时间。

其他的

马来西亚一年四季的天气如何?

马来西亚只有两个季节:夏季和雨季。夏季通常从三月持续到十月,雨季则从十一月持续到次年二月。因此,您可以根据季节准备舒适的衣物。

学生可以发送电子邮件至 inso@testing.lincoln.edu.my 获取更多帮助。

Help us to guide you better

Thank you for visiting lincoln.edu.my
So that we can guide you accurately and show you the most relevant information, please fill up the details below. 

Help us to guide you better

Thank you for visiting lincoln.edu.my
So that we can guide you accurately and show you the most relevant information, please fill up the details below. 

 

Verify Result/Certificate


 

E-mail: verify@testing.lincoln.edu.my

 

EasyTransfer

USDMYR

Bank Transfer

Flywire

USDMYR